西南大学是教育部直属,教育部、农业农村部、重庆市共建的重点综合大学,是国家首批"双一流"建设高校,"211工程"和"985工程优势学科创新平台"建设高校。学校位于重庆市北碚区,坐落于缙云山麓、嘉陵江畔,占地8000余亩,绿地率达40%,是闻名遐迩的花园式学府。学校溯源于1906年建立的川东师范学堂,2005年西南师范大学、西南农业大学合并组建为西南大学。学校现有53个一级学科,涵盖了12个学科门类,其中有5个国家重点学科(含培育学科),28个一级学科具有博士学位授予权、51个一级学科具有硕士学位授予权,另有博士后科研流动站25个。现有专任教师3000余人,全日制本科生、研究生5万余人。
生命科学学院办学历史悠久、积淀深厚、优势突出,已建成师资结构合理、科研平台优良、仪器设备先进、学术交流活跃、在国内外有一定影响力的学院,在传统优势学科的基础上初步建立起了现代生命科学研究体系。目前学院已形成了本、硕、博和博士后完整的人才培养体系,其中本科专业生物科学,是教育部首批特色建设专业和国家级一流本科建设专业。学院科研实力雄厚,拥有省部共建国家重点实验室(培育基地)、教育部重点实验室等7个省部级科研平台。学院现有生物学、生态学、水产3个一级学科博士及硕士学位授权点,且均有博士后科研流动站。生物学成功首批入选国家“双一流”建设学科,生态学为国家重点(培育)学科。为进一步推动生物学“一流”学科的建设,全面提升学院的学术竞争力和社会影响力,学院面向海内外,围绕动物学、植物学、生物信息学、生物化学、发育生物学、合成生物学等生物学相关领域,诚聘一批优秀青年教师及博士后。
热忱欢迎海内外优秀人才来我院施展才华,创造光辉灿烂的明天!
一、各学科招聘计划
生命科学学院常年诚招德才兼备的优秀人才,具体信息如下:

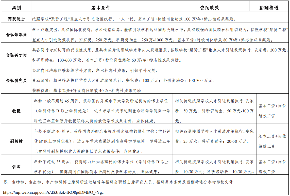
二、岗位条件与基本待遇

三、补充说明
1.西南大学拥有重庆市示范幼儿园、附属小学、附属中学,办学质量位于重庆市前列,能够为教职工子女提供优质的基础教育。
2.西南大学位于重庆市主城九区之一的北碚区,缙云山下、嘉陵江畔,风景秀丽、空气清新、宜居宜教宜学。
3.北碚区作为西部科学城(重庆)建设先发地,发展潜力巨大,而房价相对便宜。
四、联系方式
联系人:谷亚楠,雷宇婷 联系电话:023-68252365
电子邮箱:smkxxy@swu.edu.cn
联系地址:重庆市北碚区天生路2号开云kaiyun网页版官网
邮编:400715